Our experts waiting for you!
Contact now
info@staunchlyservices.com
Labrynth Business Centre, 43 Middle Hill Gate, England - SK1 3DG
About
Services
Management System Certifications
Management System Trainings
Third Party Inspections
Resources
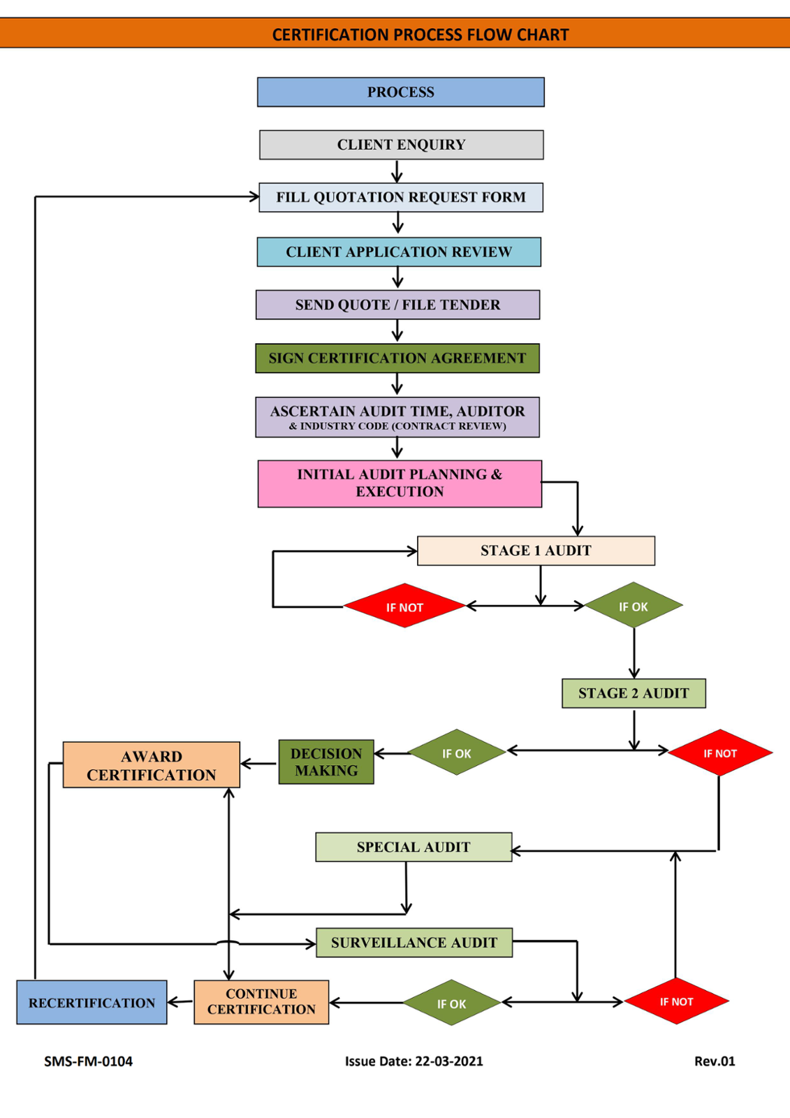
Certification Process
Appeals & Complaints
Procedure for Appeals and Complaints
Rules and regulations for certification
Rules and regulation for certification - Multi site
Audit For Multisite
Quotation Request Form
Feedback Form
Information Brochure
Certification Agreement
Condition for use of Logo & Certificate
Procedure for Transfer of Certification
Procedure for Management of Impartiality
Procedure for Grant, Maintenance, Renewal, Suspension & Withdrawn Of Certification
Download Logos
Sample Certificates
Verify Cert
Contact
Global Locations
Apply For CERT
Appeal & Complaint
Pay Now
Apply Now
Resources
Certification Process
Certification Process
Scroll